วัตถุประสงค์
เพื่อให้การบริหาร การจัดระบบ การขอ การอนุญาต และการจัดหาข้อมูลข่าวสารที่อยู่ในความรับผิดชอบของ (สนพ.) เป็นไปได้ด้วยความเรียบร้อยรวดเร็วและมีประสิทธิภาพ และถูกต้องตามกฏหมายว่าด้วยข้อมูลข่าวสารของราชการ
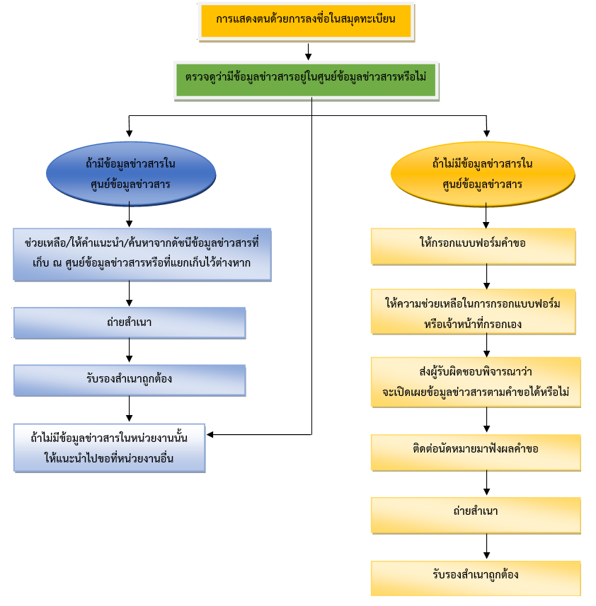
วิธีปฎิบัติในการขอตรวจดูข้อมูลข่าวสารของราชการ
ด้วยพระราชบัญญัติข้อมูลข่าวสารของราชการ พ.ศ. 2540 กำหนดให้หน่วยงานของรัฐต้องจัดให้มีข้อมูลข่าวสารของราชการไว้ให้ประชาชนเข้าตรวจดูได้ สำนักงานนโยบายและแผนพลังงาน (สนพ.)เห็นสมควรกำหนดหลักเกณฑ์ในการให้บริการข้อมูลข่าวสารของราชการแก่ประชาชนทั่วไป ทั้งนี้ เพื่อความสะดวกในการให้บริการ สนพ. จึงได้กำหนดวิธีปฏิบัติในการขอตรวจดูข้อมูลข่าวสารของราชการ
แผนภูมิขั้นตอนการให้บริการข้อมูลข่าวสาร ณ ศูนย์ข้อมูลข่าวสาร

แผนภูมิขั้นตอนการให้บริการข้อมูลข่าวสาร ทางหนังสือราชการ

ดรรชนี พรบ. ข้อมูลข่าวสาร ศูนย์ข้อมูลข่าวสาร สนพ.
ข้อมูลข่าวสารของราชการตามที่หน่วยงานของรัฐต้องนำลงพิมพ์ในราชกิจจานุเบกษา ตามมาตรา 7….. Download
